[Sticky] Metoda analitică de rezolvare a problemelor
Folosirea metodei analitice presupune plecarea de la întrebarea problemei, descompunerea ei în probleme simple, organizate într-o succesiune logică si rezolvarea acestora să conduca în mod deductiv de la valoarea necunoscută catre valorile cunoscute la formularea răspunsului cerut de problemă.
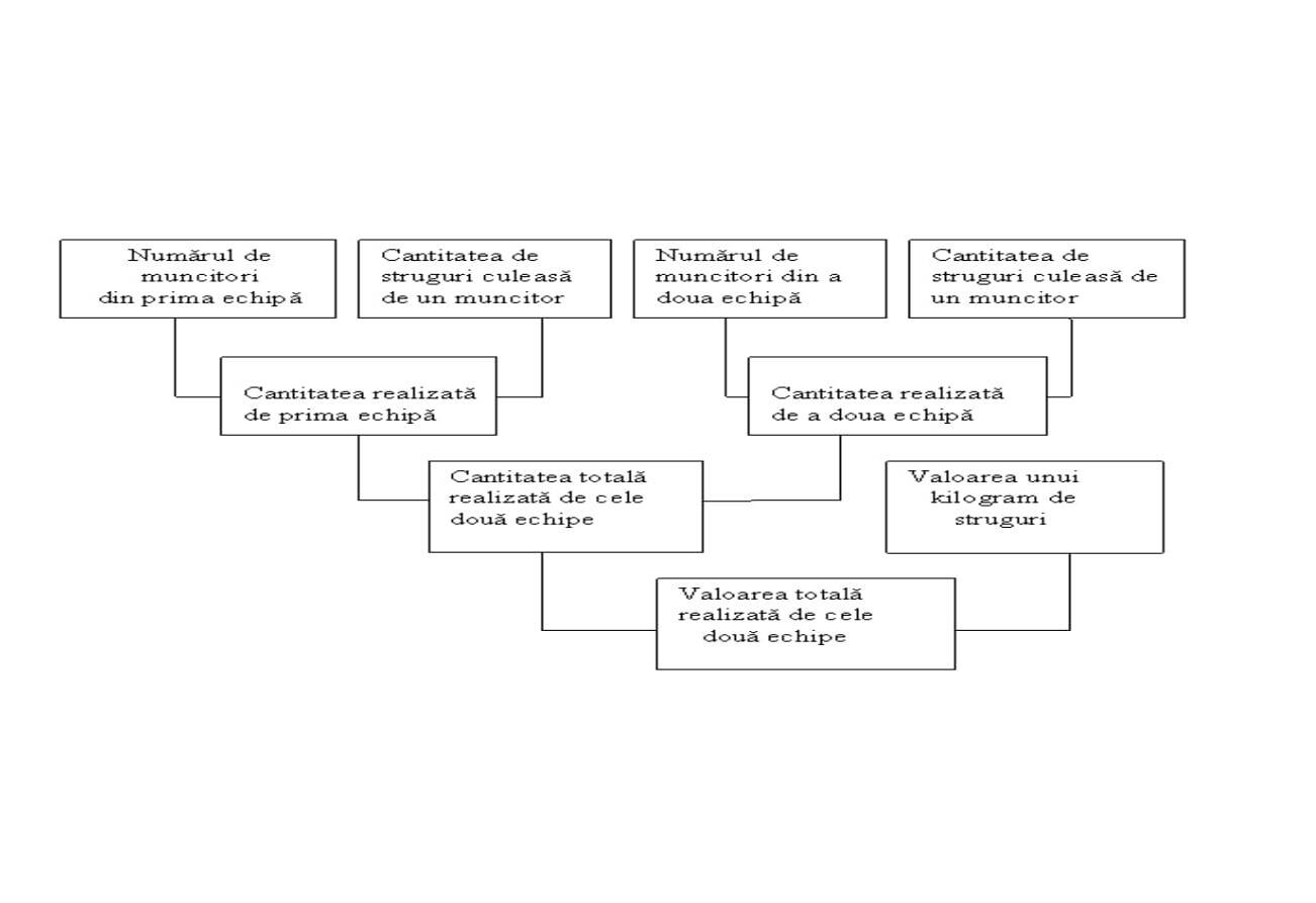
Pentru a vedea cum folosim aceste metode vom pleca de la examinarea urmatoarei probleme:
- La o ferma viticola lucreaza doua echipe: prima are 10 muncitori care culeg zilnic cate 240 kg de struguri si a doua formata din 12 muncitori care culeg zilnic cate 220 kg de struguri fiecare. Stiind ca pretul unui kg de struguri este de 8000 lei, sa se afle valoarea totala realizata intr-o zi de cele doua echipe.
Examinarea problemei:
Plecând de la întrebarea problemei pentru aflarea valorii totale, trebuie să cunoaștem cantitatea totală de struguri, culeasă de cele două echipe.
Aceasta cantitate se poate afla cunoscand cantitatea de struguri culeasa de prima echipa si cantitatea culeasa de a doua echipa.
Schematic, va arata astfel:
Cele două metode generale de examinare, avand la baza cele doua operatii ale gandirii se gasesc intr-o stransa conexiune cauzata de cele doua procedee: analitic si sintetic, care se conditioneaza reciproc.
Din acest motiv utilizarea acestor doua metode nu poate fi separata total, ci putem avea in anumite momente o tenta dominanta a unei dintre ele, dar in examinarea unei probleme intervin ambele operatii ale procesului de gandire.
Intr-o problema compusa, descompunerea ei in probleme simple presupune un proces de analiza, iar formularea planului de rezolvare si a succesiunii logice presupune un proces de sinteza.
Acestea fac ca cele doua metode sa apara sub denumirea de „metoda analitica si sintetica”.
Schematic, examinarea problemei prin metoda sintetica se poate expune astfel:
Cu aceasta schema vom transpune enuntarea problemelor simple in care s-a descompus problema, sub forma unui plan de rezolvare:
- Care este cantitatea de struguri culeasa de prima echipa ? → 240 kg x 10 = 2400 kg
- Care este cantitatea de struguri culeasa de a doua echipa? → 220 kg x 12 = 2640 kg
- Care este cantitatea de struguri culeasa de cele doua echipe? → 2400 kg + 2640 kg = 5040 kg
- Care este valoarea totala realizata de cele doua echipe? → 8000 lei x 5040 = 40320000 lei.
METODA SINTETICA
Folosirea metodei sintetice presupune elaborarea unor rationamente care grupeaza datele dupa relatiile dintre ele, formularea unor probleme simple si asezarea lor intr-o succesiune logica a caror rezolvare sa se incheie cu acea problema simpla, a carei intrebare sa coincida cu intrebarea problemei.
Planul de rezolvare coincide cu cel realizat la metoda analitica.
-
Metoda mersului invers
11 luni ago

